欢迎访问beat365官方网站网站!

当前位置: 网站首页 >> 招生就业 >> 招生计划 >> 正文

招生计划

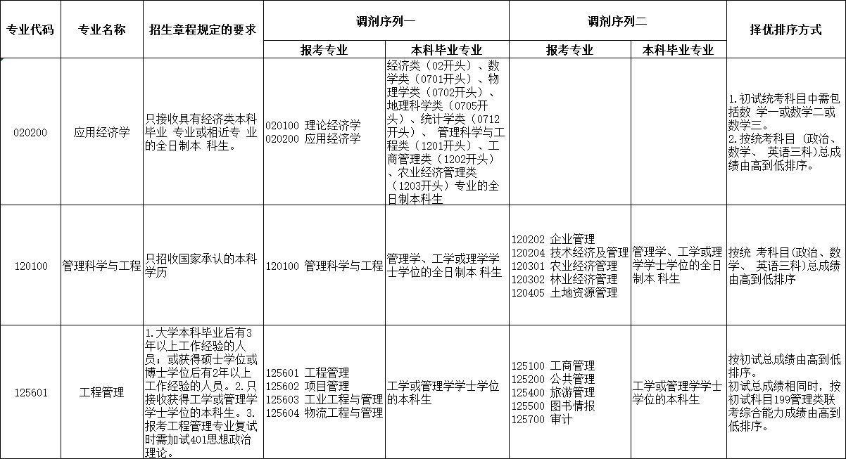
beat365官方网站2025年全国硕士研究生调剂细则

时间:2025-04-07 14:54   浏览数:次  

beat365官方网站2025年全国硕士研究生调剂公告-beat365官方网站研究生院
https://graduate.imust.edu.cn/info/1132/5328.htm

下一条:2023年招生宣传视频